HTP-Gutzwiller wurde im Januar 2012 durch Natascha und Marc Gutzwiller als Dienstleistungebetrieb im Bereich Beratung und Planung im Baugewerbe gegründet.
Am 13. Mai 2019 fand die Umwandlung zur HTP-Gutzwiller GmbH statt.
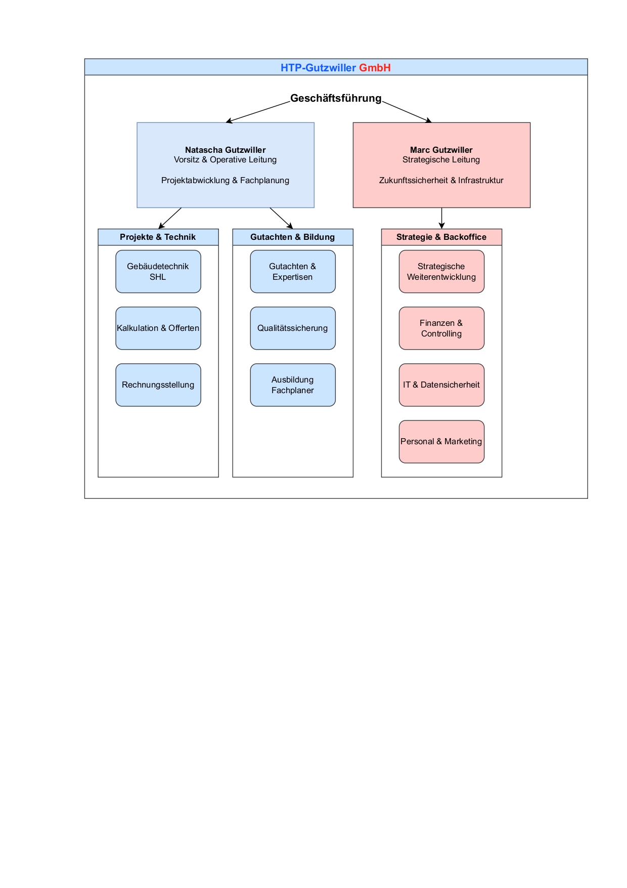
Unser Bestreben ist es kontinuierlich hohe Qualität zu erreichen. Um dies zu gewährleisten fördern wir stetige Aus- und Weiterbildungen bei HTP-Gutzwiller GmbH, welche eine Grundlage für unsere Qualitätsarbeit bilden.
Es ist uns wichtig, eine rundum zufrieden Kundschaft betreuen zu dürfen.
HTP-Gutzwiller GmbH bieten Ihnen überduchschnittliche Qualität: Und dies termingerecht und zuverlässig.
Vertrauen ist die beste Basis für die erfolgreiche Zusammenarbeit.


